top of page
慶應法学部FIT入試の自己推薦書や、
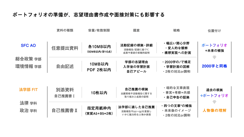
SFCは自由記述/任意資料を中心に
対策したい受験生向けの講座。
今でこそ、AO入試界隈では浸透しつつある「ポートフォリオ」の名称ですが、業界最大手の早稲田塾が開講したその名を冠した講座が、予備校では初とされています。この「元祖・ポートフォリオ講座」の骨格を構築し、吉祥寺・新宿・自由が丘・横浜などの主要校舎で講座を担当していた講師が河合柚佑(オルタナティブアカデミー/代表・河合雄介)です。コロナ前後での様々な入試内容の変更点を反映させ、「わかりやすく・おもしろく」なった講座を、ぜひ体験してください。
慶應SFCのAO入試を参考に誕生した法学部fit入試。
共通点は多いが、実は目的や戦略は異なる。
併願受験生は注意して資料の準備をしましょう。


1/1
慶應義塾大学に限らず、総合型選抜(AO入試)は
基本的に「日本語能力」で審査されています。
自己推薦書や自由記述など、「視覚化」ができると
ライバルと大きく差がつきます。
過去の情報を整理整頓することが、資料の準備だけでなく
志望理由の試行錯誤までできる利点もあります。

「ポートフォリオ」は、現代入試の定番の考え方です。
過去・現在・未来、それらの起点や基準には、
説明できるきっかけがあるものです。

「まず、志望理由書の作成から」なんとなく始めていませんか?
多くの受験生が、志望理由で悩んでいます。
悩んだ時間は返ってきません。
記憶と記録の言語化・視覚化をする任意資料の作成は、
志望理由や研究テーマ設定にも役立ちます。

大手予備校でも毎年満席の人気講座を、
段階別・目的別に改編。
映像講座でInput、添削・個別サポートでOutput
「自分の強みを資料にする技術」を身につけましょう!
Curriculum
1【無料アーカイブ視聴可】
概論|慶應法学部FIT入試とSFCの募集要項から読み解く資料の根拠
2
活動の整理・整頓|「10」枚/種への分配の考え方、構想・構成・構築
3
活動履歴の素材収集|言葉、文字、写真、資料、動画
4
活動の文章化|自己推薦書・ 自己アピールの細分化
5
活動の視覚化|写真と図解の正しい選び方、使い方、作り方
6
タイトルの仕上げ方|日本語の潜在的リズムから生み出す
7
『文圧』文章の圧縮術|35文字、50文字、200文字、400文字
8
『画圧』視覚情報の圧縮術|写真や図解を正しく組合わせる効果的な方法
・上記を網羅した、映像講座「AlternaTV」での復習し放題
・個別カウンセリング(各課題の進捗確認・添削) 55分×5 or 10回
- 自己推薦書/自由記述/の添削
- 任意提出資料/自主研究課題などの添削
・LINEでいつでも質問/相談 (添削ではありません)
(5回コース)¥132,000(税込)
(10回コース)¥220,000(税込)
bottom of page

